当前位置: 网站首页 >> 正文

新葡8883官网AMG官网 推荐2025年优秀应届本科毕业生 免试攻读研究生工作方案

发布者: [发表时间]:2024-09-14 [来源]:


(经2024913日新葡8883官网AMG官网、非洲学院党政联席会审议通过)


根据《新葡8883官网AMG官网关于推荐2025年优秀应届本科毕业生免试攻读研究生实施办法》的相关要求,特制定本工作方案。


一、组织领导

领导小组:由学院书记、院长、分管研究生工作副院长、教师代表组成。

专家审核小组:由领导小组和新葡8883官网AMG官网非洲学院学术委员会成员组成。


二、基本条件

1)纳入国家普通本科招生计划录取的应届毕业生(不含专升本、第二学士学位以及有其它规定不参加推免的学生)。

2)德智体美劳全面发展,具有高尚的爱国主义情操和集体主义精神,社会主义信念坚定,社会责任感强,遵纪守法,积极向上,身心健康。

3)勤奋学习,刻苦钻研,成绩优秀,学术研究兴趣浓厚,有较强的创新能力和专业培养潜力。

4)诚实守信,学风端正,无任何考试作弊和剽窃他人学术成果记录。

5)品行表现优良,无任何违法违纪行为。

6)按培养计划前三学年专业必修课和专业选修课无不及格科目,其他科目合计不合格不超过1科次且经补考合格。

7)英语专业四级考试成绩合格及以上或全国大学英语六级考试合格及以上。

8)所有申报“推免保”专项计划的学生,须通过由学生处“歆苗计划”骨干训练营综合能力考核,依据成绩排序决定“推免保”计划的推免专业考试资格。所有申报“研究生支教团”专项计划的学生,须参加由校团委组织的综合能力测试,依据成绩排序决定“研究生支教团”计划的推免专业考试资格。

9)“研究生支教团”“推免保”专项计划名额不按学院分配,全校学生可自由申报。申请“新葡8883官网AMG官网-中国政法大学涉外法治人才联合培养”专项推免资格的学生须已通过北外学院夏令营考核。

10)有下列情形之一者,不得申请:

① 在校期间因违法受过任何法律处罚或因严重学术不端行为受过纪律处分;

② 申请材料内容不齐备的;

③ 因身体原因不宜继续在校学习。

三、名额分配

综合考虑校研究生招生工作领导小组下达推荐名额的比例和各专业实际情况向各专业投放名额,具体请咨询各专业教研室。

若出现空余名额,由专家审核小组共同讨论决定,若有必要,进行教研室推荐,最终由专家审核小组投票表决。


四、综合评价成绩评定办法

综合评价成绩为百分制,由学业成绩分和综合素质分组成。其中学业成绩分占85%,综合素质分占15%

(一)学业成绩分

学业成绩分 = Σ(课程成绩×课程学分)课程学分

课程成绩指培养计划前三学年的专业必修课、专业选修课成绩。学业成绩分为百分制,由各班委负责计算后在班级范围内进行公示,然后由各专业进行审核,学院进行复核。

(二)综合素质分

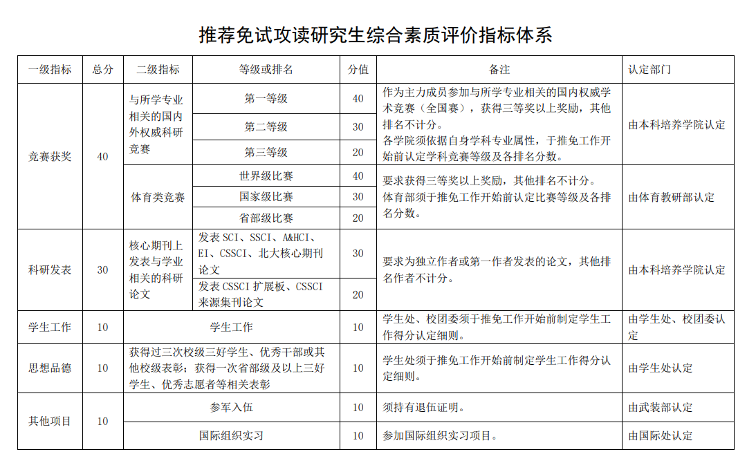
学校通过科研成果、竞赛获奖、参军入伍服兵役、国际组织实习经历、学生工作等方面对学生进行综合素质评价。

综合素质分为百分制,综合素质评价指标体系详见《推荐免试攻读研究生综合素质评价指标体系》。


五、工作程序

(一)校研究生招生工作领导小组下达推荐名额。

(二)学院制定并公布推免工作方案。

(三)符合推荐条件的学生自愿向学院提出申请。

(四)学院完成申请学生的资格审查以及对科研创新成果、论文、竞赛获奖奖项及内容的审核答辩工作,并根据综合评价指标体系得出申请学生的综合评价成绩,按照学校下达的名额进行排名后确定学院推荐名单。


六、个人申报及审核

凡符合以上申报条件者请于202491812:00前将《新葡8883官网AMG官网2025年校内推荐优秀应届本科毕业生免试攻读硕士学位研究生申请表》(以下简称《推免申请表》)及综合素质分证明材料提交至主楼335A办公室。学院预计于918日晚上进行审核答辩。

注意:

(一)《推免申请表》可在研究生院网站下载专区招生下载栏目下载。

(二)申请人须将综合素质分证明材料送综合素质评价指标体系中最后一列的认定部门审核,并加盖认定部门公章。未加盖认定部门公章的证明材料无效。


七、其他

(一)获得推免资格的学生,不再列入就业计划,不得再申请公派境外留学。

(二)凡进入推荐名单者(含各专项计划),承诺不放弃推免生资格,否则由申报人承担相应后果。

(三)获得推免资格的学生如有以下情况之一,取消其推免生资格,已入学的,取消其学籍。

在推免过程中弄虚作假者;

研究生入学前未同时取得本科毕业证和学士学位证者;

研究生入学前有违法违纪行为,受到相关处分且在影响期内者。


八、咨询及申诉渠道

为保证2025年度研究生推免工作公平、公正,方便考生反映复试录取的有关情况,我院公布2025年硕士研究生推免工作联系方式:

新葡8883官网AMG官网:88818600(汪老师)

新葡8883官网AMG官网研究生招生办公室电话:

010-88816246010-88816244(传真);

新葡8883官网AMG官网纪委办公室电话:010-88816259

北京教育考试院研招办招生专用监督电话:010-82837456


九、本方案自发布之日起实施。


十、本方案由新葡8883官网AMG官网2025年推免工作领导小组负责解释。


新葡8883官网AMG官网推免工作领导小组

2024912





推荐免试攻读研究生综合素质评价指标体系




新葡8883官网AMG官网2025年推荐优秀应届本科毕业生免试攻读研究生

竞赛获奖部分实施细则


经各专业申报、学院认定,下述竞赛进入2025年度推荐免试攻读研究生综合素质评价指标体系,详情见下表。


* 其他竞赛、上述竞赛的其他等级获奖、其他类型的竞赛(如国际传播班的新闻类竞赛,英语类竞赛等)由专家审核小组认定。

* 各类获奖证书须提供原件和复印件。


 新葡8883官网AMG官网

 2024912